欢迎您访问默华医疗 官网
简体中文
EN
中文
>默华医疗
服务热线:
400-8096-059
18027312199
让
更
多
的
人
分
享
健
康
首页
产品
一次性使用便携电凝刀
电灼仪
消融电极(伸缩吸烟型)
I-RING预装式虹膜扩张器
安全手术刀
医学教育
眼科
骨科
耳鼻喉科
皮肤科
泌尿外科
口腔科
肛肠科
媒体中心
MOHA 动态
视频
文献中心
行业新闻
关于
关于MOHA
MOHA历史
联系
招聘
联系我们
其他
合作伙伴
在线留言
媒体中心
MOHA 动态
视频
文献中心
行业新闻
您当前的位置:
首页
>
媒体中心
>
文献中心
文献中心
返回上一页
下一篇
上一篇
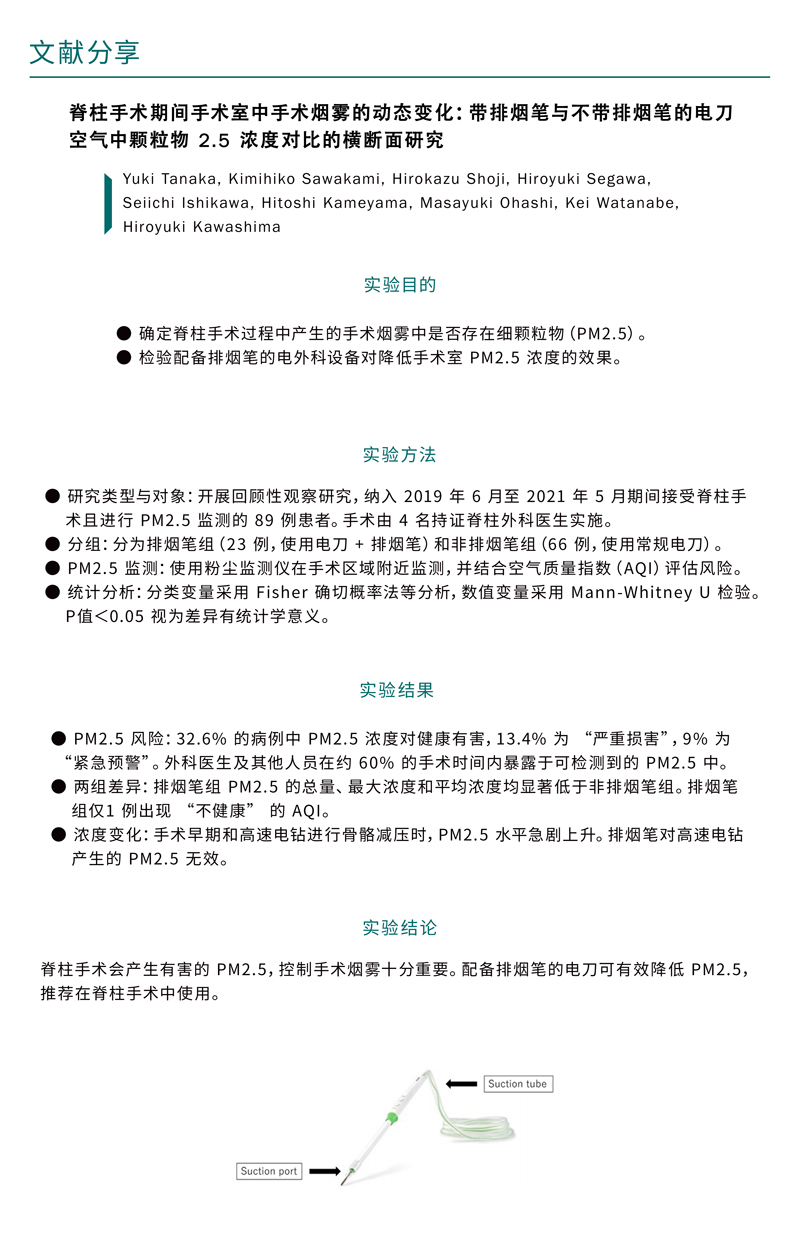
脊柱手术期间手术室中手术烟雾的动态变化:带排烟笔与不带排烟笔的电刀 空气中颗粒物2.5浓度对比的横断面研究
更新日期:2025年10月23日
大字
小字
分享至:
本文内容来源于网络
关注微信公众号,获取更多相关资讯
上一篇:
高热能释放烧灼器行手术性泪点封闭术治疗重度干眼合并反复泪点塞脱出
下一篇:
温州一婴儿小肠外露,“产时手术” 助其重获健康
分享至:
QQ客服
400-8096-059
返回顶部